甘政办发〔2026〕11号
各市、自治州人民政府,甘肃矿区办事处,兰州新区管委会,省政府各部门,中央在甘各单位:
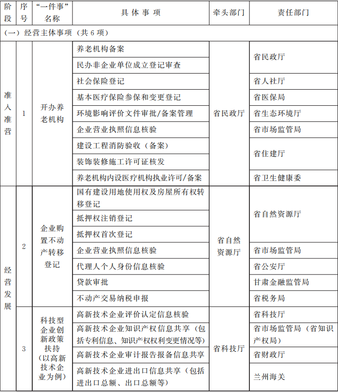
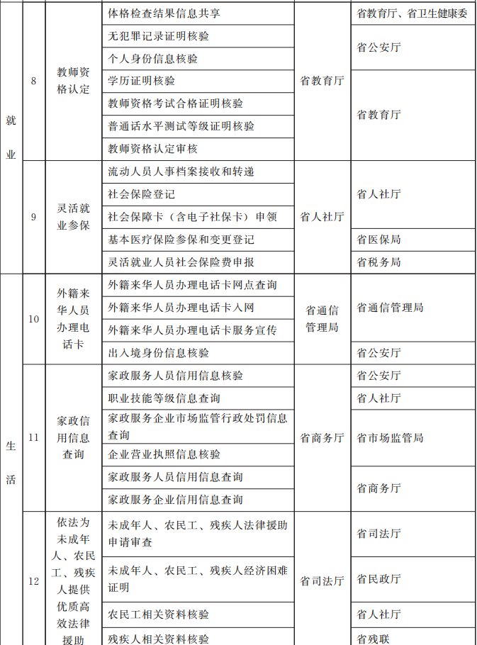
《甘肃省“高效办成一件事”2026年度第一批重点事项清单》已经省政府同意,现印发给你们,请结合实际认真组织实施。
甘肃省人民政府办公厅
2026年2月11日
(此件公开发布)
甘肃省“高效办成一件事”
2026年度第一批重点事项清单
甘肃省人民政府办公厅关于印发甘肃省“高效办成一件事”2026年度第一批重点事项清单的通知.PDF
甘政办发〔2026〕11号
各市、自治州人民政府,甘肃矿区办事处,兰州新区管委会,省政府各部门,中央在甘各单位:
《甘肃省“高效办成一件事”2026年度第一批重点事项清单》已经省政府同意,现印发给你们,请结合实际认真组织实施。
甘肃省人民政府办公厅
2026年2月11日
(此件公开发布)
甘肃省“高效办成一件事”
2026年度第一批重点事项清单
甘肃省人民政府办公厅关于印发甘肃省“高效办成一件事”2026年度第一批重点事项清单的通知.PDF
主办:秦安县人民政府办公室 承办:秦安县融媒体中心
新闻热线电话:0938-8885603 新闻发布邮箱:qaxrmzx@126.com邮编:741600地址:秦安县兴国镇行政办公中心516室
版权所有:秦安县人民政府网站标识码:6205220002备案编号:陇ICP备06002101号-1 甘公网安备62052202000109号 信息网络传播视听节目许可证编号: 128420039
